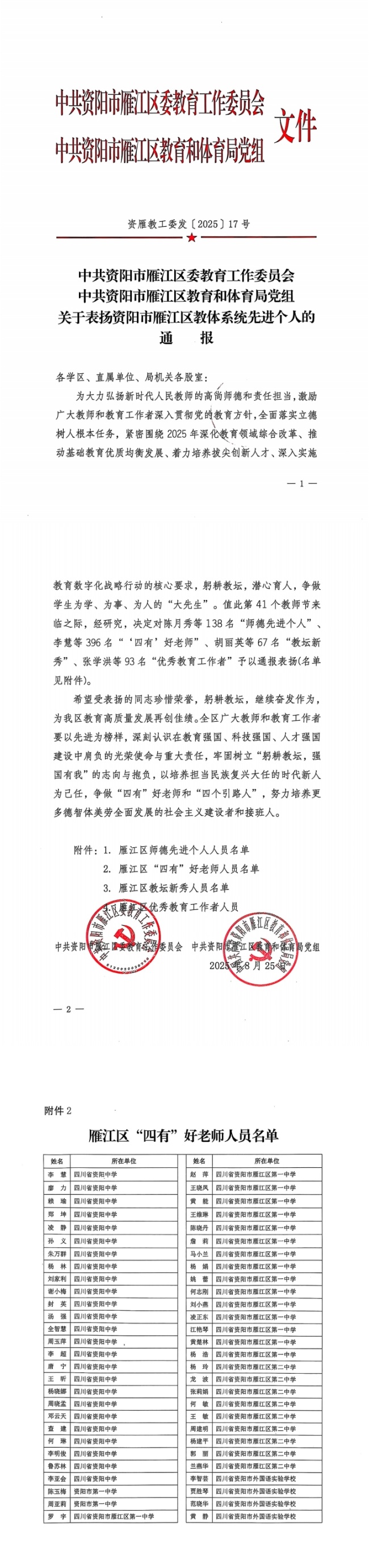
资阳市雁江一中评职晋级信息化中心
欢迎访问资阳市雁江一中评职晋级信息化中心,本中心对参评教师的材料及详细评分进行公示,通过信息化管理做到评职晋级工作公平、公开、公正!
站内搜索:
加分材料
您当前的位置:首页 >> 加分材料
赵萍082普通荣誉校级(镇乡)未评奖或其他2024-

20251026020249530赵萍082普通荣誉校级(镇乡)未评奖或其他2024-03-05
赵萍082普通荣誉校级(镇乡)未评奖或其他2024-

20251026020701380赵萍082普通荣誉校级(镇乡)未评奖或其他2024-09-01
赵萍082教研获奖县区级未评奖或其他2025-04-

20251029002735418赵萍082教研获奖县区级未评奖或其他2025-04-15
赵萍082普通荣誉县区级未评奖或其他2024-09-

20251026024040964赵萍082普通荣誉县区级未评奖或其他2024-09-09
赵萍082普通荣誉县区级未评奖或其他2025-08-

20251026023443619赵萍082普通荣誉县区级未评奖或其他2025-08-25
赵萍082普通荣誉校级(镇乡)未评奖或其他2023-

7914赵萍082普通荣誉校级(镇乡)未评奖或其他2023-03-23
赵萍082教学质量评估获奖县区级一(壹)等奖2023

7998赵萍082教学质量评估获奖县区级一(壹)等奖2023-09-22
赵萍082教学质量评估获奖县区级二(贰)等奖2022

8002赵萍082教学质量评估获奖县区级二(贰)等奖2022-09-30
赵萍082普通荣誉校级(镇乡)未评奖或其他2022-

8006赵萍082普通荣誉校级(镇乡)未评奖或其他2022-09-10
档案号以及证书有效时间  评职文件  晋级文件  首页 上100页 上10页 上1页  第 482下1页 下10页 末页  共 5204672
本站所有资源未经许可不得转载复制,违者必究。
评审入口       地址:四川省资阳市雁江区商业街58号              技术支持:雁江一中信息中心          唐荣 17628588558           管理系统